17k小说
公共管理硕士
法律硕士
社会工作硕士
辅修学位
搜索
17k小说
17k小说概况
17k小说简介
学院领导
机构设置
办公指南
师资队伍
专任教师
民族学博士生导师
民族学硕士生导师
哲学硕士生导师
法学/法律硕士生导师
公共管理硕士生导师
社会工作硕士生导师
人才培养
本科生培养
研究生培养
辅修二学位
学科研究
科研动态
科研成果
党建思政
党史学习教育
党校建设
支部设置
支部风采
工会工作
学科建设
学生工作
学工动态
团学组织
规章制度
招生就业
学生风采
学院动态
新闻动态
教务动态
通知公告
通知公告
当前位置:
17k小说
>
学院动态
>
通知公告
> 正文
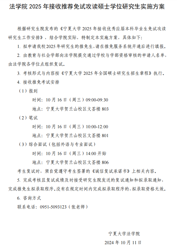
17k小说 2025年接收推荐免试攻读硕士学位研究生实施方案
发布日期:2024-10-11
点击数:
上一条:17k小说 2025年硕士研究生招生复试工作方案
下一条:17k小说 辅修法学专业招生简章2024秋季班